高功率以太网供电( HPOE)标准至今仍未确定。多数人所期望的标准是:供电电压增至 53VDC 、每根线的可用电流达到 750mA 、电缆总阻抗不超过 12.5 欧姆。如果有人期望设计成 46VDC (标称 48V)电压、720mA电流、电缆阻抗为 12.5 欧姆,那或许将是 差的情形。因为在 720mA 时,电缆会产生9VDC 的压降,剩下可用于工作的电压为37VDC。这样电缆末端的输出功率约 26.6W ,紧随其后的典型功率电路只能产生略高于 20W的功率 。不幸地是针对许多应用来说,这仍不是充足的功率。一个解决办法是使用多个以太网线,但这会出现功率分配问题。下面的例子为该问题作了解答。 传统的 HPOE 接口由一个极性保护桥式整流器和一个带有以太网供电接口的热插拔部件组成。在HPOE接口之后是一个能提供稳定输出的隔离转换器。 好的情况是这些输出不依赖于负载,而且它们均具有良好的瞬态响应。那些在当时看来做出过贡献的典型设计采用了隔离式反馈来产生电压(典型值为 5.0VDC),该电压然后转换成所需的其它电压值。通常,多个输出试图共用一个反馈环路,但如果这样的话稳压将更多地依赖于负载。无论是哪种情况,桥式整流器和转换器的损耗将带来十分糟糕的效率。而且,隔离反馈环路也将产生十分糟糕的瞬态响应。令人遗憾的是, 就HPOE来说,其整体要点是要在不牺牲性能的前提下从尽可能少的以太网网线上获取更多的有用功率。
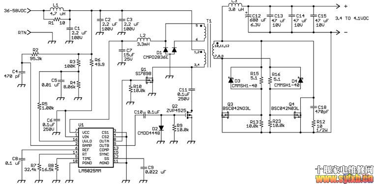
示例介绍了 HPOE 接口和功率转换器,我们可以从二者获取百分之几的额外效率,并提供卓越的瞬态响应。图 1给出了一个 47W 输出双以太网线对设计中的两种 HPOE 接口之一。两个 N- 沟道和两个 P- 沟道 MOSFETs 构成每个具有 低损耗的桥式整流器。每个 MOSFET 由一个来自相反极性输入线的 150K 电阻偏置成导通(ON)状态。栅极受低电流齐纳二极管(测试电流等于 50uA)保护。只有具有正确极性的两个 MOSFETs 才会导通。 MOSFETs的漏 - 源二极管作为桥式整流器直到 150K 电阻能够对 MOSFETs 的栅极充电。集成的 HPOE 接口有助于简化电路,并提供所有必需的接口和热插拔功能。

图1:HPOE接口/热插拔 
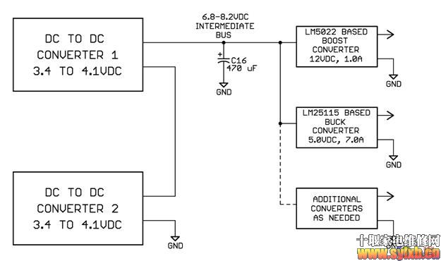
图2:直流-直流转换器
图2是两个直流-直流转换器中的一个。有源钳位前向转换器可提供非常高的效率,并能消除隔离式反馈的需求。 LM5020 有源钳位控制器具有控制 大工作系数的功能。在电容(C4)上会产生一个斜坡,进而控制工作系数。如果 C4 通过一个电阻( R2)与输入电压相连,则工作系数与输入电压成反比例关系,并产生一个近乎恒定的输出电压。幸运地是,无需反馈且能提供卓越稳压性能的 1% 精度电容在今天仅需几美分。由于除去了这些器件,因此设计不再会有各种电流检测或限制引起的任何损耗。前向转换器之前的热插拔部件中的电流限制以及输出端的后稳压器中的电流限制可提供充分的保护,并简化设计。通过模仿稳压次级侧整流器/电感电路来提供一个具有良好稳压特性的 Vcc 。 LM5025 控制器所需电流仅约 10mA ,因此需要很大值的电感来防止峰值充电,因为整流器并不同步。但由于电流非常小,因此可用一个直流阻抗( DCR)约 32 欧姆且封装很小的电感。从高输入电压供电的线性稳压器具备这个功能,但功率损失相当大,而成本却相当。
虽然变压器是标准的 3.3VDC 电压输出单元,但前馈稳压却设置为 3.75VDC 。当串联连线时可提供标称7.5VDC 的电压,这可为降压转换器或升压转换器提供一个良好的中间总线电压。由于 小电压比变压器的额定值高出约 12% ,因而我们可以很容易的将输出也设置得高一些。对于给定功率的情形,这样做可降低工作电流,并且在变压器的主次级中节省约 25% 的铜线损耗。 同步整流器MOSFET要求选择 佳的RDS(on)对栅极电荷值。MOSFET导通是通过 R15 和 R16 两电阻缓慢完成的,由于 D3 和 D4 (不能使用信号二极管)的原因关断却是很快的。这有助于同步整流器在 佳时刻实现切换。在C18和C12所示的一侧只需要使用一个缓冲器。要密切留意所有电感的 DCR 值。输出端用到的电感 L3 的 DCR 值仅为 4.2 毫欧,但是仅其 DCR 的功率损耗就占到整个系统功率损耗的 0.4% 。有相当多的电感能够满足电流要求,它们的 DCR 值是 12 到 16 毫欧。整个设计中仅有两类电感能够携带超过几毫安的电流,第一类是刚才所讨论的 3.0uH 电感;另一类是 4.7uH 电感,该电感总是携带小于 2A 电流,其额定 DCR 值为 9.5 毫欧。不要因为没有核对这些参数而失去了整个或更多的效率。上述这些参数对电解电容是同样有效的。由于铝聚合电容具有极小的等效串联阻抗( ESR),因此建议采用该类型电容。 为了提供固有的功率分配,需要将两个转换器的输出端串联起来,图3就是这种配置。测试用的设计仅提供 5.0VDC 和 12.0VDC 两个输出电压值,但另外的输出电压可以很容易的添加上去。如果每个后级稳压器的效率是一样高的话,则整体效率将会保持在相同的水平,而与输出电压的总数目无关。

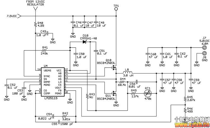
图3:转换器输出端串联配置 图 4 是可提供 5.0VDC 电压、 7A 电流的同步降压转换器。在该输出范围内,这是一种典型的降压转换器。所使用的 MOSFETs 具有和有源钳位同步整流器类似的要求,因此使用相同的MOSFET。通过电感周围的 DCR 检测电路提供电流检测。电流检测电阻只会造成能量的浪费,并且成本也是相当昂贵。

图4:同步降压转换器
DCR 电流检测受制于绕线电感中铜线的温度系数。 R49 和 RT1 提供温度补偿, RT1 应尽可能靠近电感的输出端放置,而 PCB 版图的设计应尽量将热敏电阻和电感线圈保持在相同的温度。在有源钳位级电路中也使用相同的电感。由于稳定的 Vcc 可通过 R41 来决定系统工作频率,因此为保持 Vcc 的稳定,需要从 12V 稳压器引入偏置电压。内部稳压器很容易在7.5V或以下电压工作,然后二极管与来自5V输出的小型电压倍增器进行并联。偏置电压 Vbias 应是 8.0V 到 15.0VDC 。
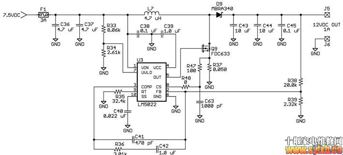
图5是一个可提供 12.0VDC 电压、 1A 电流的非同步升压转换器。它是一个很普通的设计,但有一点值得一提。如果将升压转换器的输出端短路,则它不能阻止短路作用到输入电压,因为没有在线开关阻止它。如图所示,有时用一个可快速起作用的保险丝阻止任何意外的发生倒是个挺不错的主意。

图5:非同步升压转换器
终结果不仅提供优良的性能和性价比,而且能提供任意数量的不同输出电压。经测试,图示的设计在 37VDC 电压输入下的效率为 87.6% ;在低线路输入条件下,该设计可提供约 47W 的稳压输出。这个 87.6% 是从以太网连接器到稳压输出端。不管是否使用了两个串联转换级电路,实际功率级电路提供的效率正好在 90% 以下。由于缺少隔离式反馈,因此也可轻松的定制该设计,而不必担心隔离反馈环路的稳定性补偿问题。降压和升压后端稳压器的补偿通常很容易实现。
该特例采用了一个 7.5V 的中间总线。在某些情况下可能更适合使用较低的总线电压;在本例中,为了实现 佳效率,输出端的串行连接将迫使单个供电电压降到很低。如果那样的话 好是将两个功率级电路并联起来,这个方法要求在电源轨之间采用某种形式的有效功率共享。当然,限制设计将两个供电单元并联使用是毫无道理的。事实上,对可用于供电的以太网网线的数量没有任何理论限制。并行配置的一个优点是:可提供内置冗余,如果一根线断开了仍然具有较低的供电能力。该电路已开发出来,但在此不作赘述。
|