有事您Q我  点击这里给我发消息  点击这里给我发消息  点击这里给我发消息

      

首页 | 教学管理 | 阳光概况 | 成功学子 | 就业导航 | 技术园地 | 精锐师资 | 技术专业 | 学子心声 | 招生资讯 | 阳光资讯 | 函授教学
 
开关电源的干扰及其抑制
 
  </Script>
0 引言

  开关电源作为电子设备的供电装置,具有体积小、重量轻、效率高等优点,在数字电路中得到了广泛的应用,然而由于工作在高频开关状态,属于强干扰源,其本身产生的干扰直接危害着电子设备的正常工作。因此,抑制开关电源本身的电磁噪声,同时提高其对电磁干扰的抗扰性,以保证电子设备能够长期安全可靠地工作,是开发和设计开关电源的一个重要课题。

  1 开关电源干扰的产生

  开关电源的干扰一般分为两大类:一是开关电源内部元器件形成的干扰;二是由于外界因素影响而使开关电源产生的干扰。两者都涉及到人为因素和自然因素。

  1.1 开关电源内部干扰

  开关电源产生的EMI主要是由基本整流器产生的高次谐波电流干扰和功率变换电路产生的尖峰电压干扰。

  1.1.1基本整流器

  基本整流器的整流过程是产生EMI 常见的原因。这是因为工频交流正弦波通
过整流后不再是单一频率的电流,而变成一直流分量和一系列频率不同的谐波分量,谐波(特别是高次谐波)会沿着输电线路产生传导干扰和辐射干扰,使前端电流发生畸变,一方面使接在其前端电源线上的电流波形发生畸变,另一方面通过电源线产生射频干扰。

  1 1.2功率变换电路

  功率变换电路是开关稳压电源的核心,它产带较宽且谐波比较丰富。产生这种脉冲干扰的主要元器件为

  1)开关管开关管及其散热器与外壳和电源内部的引线间存在分布电容,当开关管流过大的脉冲电流(大体上是矩形波)时,该波形含有许多高频成份;同时,关电源使用的器件参数如开关功率管的存储时间,输出级的大电流,开关整流二极管的反向恢复时间,会造成回路瞬间短路,产生很大短路电流,另外,开关管的负载是高频变压器或储能电感,在开关管导通的瞬间,变压器初级出现很大的涌流,造成尖峰噪声。

  2)高频变压器 开关电源中的变压器,用作隔离和变压,但由于漏感的原因,会产生电磁感应噪声;同时,在高频状况下变压器层间的分布电容会将一次侧高次谐波噪声传递给次级,而变压器对外壳的分布电容形成另一条高频通路,使变压器周围产生的电磁场更容易在其他引线上耦合形成噪声。

  3)整流二极管二次侧整流二极管用作高频整流时,由于反向恢复时间的因素,往往正向电流蓄积的电荷在加上反向电压时不能立即消除(因载流子的存在,还有电流流过)。一旦这个反向电流恢复时的斜率过大,流过线圈的电感就产生了尖峰电压,在变压器漏感和其他分布参数的影响下将产生较强的高频干扰,其频率可达几十MHz。

  4)电容、电感器和导线开关电源由于工作在较高频率,会使低频元件特性发生变化,由此产生噪声。

  1.2 开关电源外部干扰

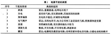
  开关电源外部干扰可以以“共模”或“差模”方式存在。干扰类型可以从持续期很短的尖峰干扰到完全失电之间进行变化。其中也**括电压变化、频率变化、波形失真、持续噪声或杂波以及瞬变等,电源干扰的类型见表1。


在表1中的几种干扰中,能够通过电源进行传输并造成设备的破坏或影响其工作的主要是电快速瞬变脉冲群和浪涌冲击波,而静电放电等干扰只要电源设备本身不产生停振、输出电压跌落等现象,就不会造成因电源引起的对用电设备的影响。

  2 开关电源干扰耦合途径

  开关电源干扰耦合途径有两种方式:一种是传导耦合方式,另一种是辐射耦合方式。

  2.1 传导耦合

  传导耦合是**扰源与敏感设备之间的主要耦合途径之一。传导耦合必须在骚扰源与敏感设备之间存在有完整的电路连接,电磁骚扰沿着这一连接电路从骚扰源传输电磁骚扰至敏感设备,产生电磁干扰。按其耦合方式可分为电路性耦合、电容性耦合和电感性耦合。在开关电源中,这3种耦合方式同时存在,互相联系。

  2.1.1电路性耦合

  电路性耦合是 常见、 简单的传导耦合方式。其又有以下几种:

  1)直接传导耦合导线经过存在骚扰的环境时,即拾取骚扰能量并沿导线传导至电路而造成对电路的干扰。

  2)共阻抗耦合由于两个以上电路有公共阻抗,当两个电路的电流流经一个公共阻抗时,一个电路的电流在该公共阻抗上形成的电压就会影响到另一个电路,这就是共阻抗耦合。形成共阻抗耦合**扰的有电源输出阻抗、接地线的公共阻抗等。

2.1.2电容性耦合

  电容性耦合也称为电耦合,由于两个电路之生的尖峰电压是一种有较大幅度的窄脉冲,其频间存在寄生电容,使一个电路的电荷通过寄生电容影响到另一条支路。

  2.1.3 电感性耦合

  电感性耦合也称为磁耦合,两个电路之间存在互感时,当干扰源是以电源形式出现时,此电流所产生的磁场通过互感耦合对邻近信号形成干扰。

  2.2 辐射耦合

  通过辐射途径造成的骚扰耦合称为辐射耦合。辐射耦合是以电磁场的形式将电磁能量从骚扰源经空间传输到接受器。通常存在4种主要耦合途径:天线耦合、导线感应耦合、闭合回路耦合和孔缝耦合。

  2.2.1 天线与天线间的辐射耦合

  在实际工程中,存在大量的天线电磁耦合。例如,开关电源中长的信号线、控制线、输入和输出引线等具有天线效应,能够接收电磁骚扰,形成天线辐射耦合。

  2.2.2 电磁场对导线的感应耦合

  开关电源的电缆线一般是由信号回路的连接线、功率级回路的供电线以及地线一起构成,其中每一根导线都由输入端阻抗、输出端阻抗和返回导线构成一个回路。因此,电缆线是内部电路暴露在机箱外面的部分, 易受到骚扰源辐射场的耦合而感应出骚扰电压或骚扰电流,沿导线进入设备形成辐射骚扰。

  2.2.3 电磁场对闭合回路的耦合

  电磁场对闭合回路的耦合是指回路受感应 大部分的长度小于波长的1/4。在辐射骚扰电磁场的频率比较低的情况下,辐射骚扰电磁场与闭合回路的电磁耦合。

  2.2.4 电磁场通过孔缝的耦合

  电磁场通过孔缝的耦合是指辐射骚扰电磁场通过非金属设备外壳、金属设备外壳上的孔缝、电缆的编织金属屏蔽体等对其内部的电磁骚扰。

  3 抑制干扰的一些措施

  形成电磁干扰的三要素是骚扰源、传播途径和受扰设备。因而,抑制电磁干扰也应该从这三方面人手,采取适当措施。首先应该抑制骚扰源,直接消除干扰原因;其次是消除骚扰源和受扰设备之间的耦合和辐射,切断电磁干扰的传播途径;第三是提高受扰设备的抗扰能力,减低其对噪声的敏感度。目前抑制干扰的几种措施基本上都是用切断电磁骚扰源和受扰设备之间的耦合通道。常用的方法是屏蔽、接地和滤波。

  1)采用屏蔽技术可以有效地抑制开关电源的电磁辐射干扰,即用电导率良好的材料对电场进行屏蔽,用磁导率高的材料对磁场进行屏蔽。屏蔽有两个目的,一是限制内部辐射的电磁能量泄漏出,二是防止外来的辐射干扰进入该内部区域。其原理是利用屏蔽体对电磁能量的反射、吸收和引导作用。为了抑制开关电源产生的辐射,电磁**扰对其他电子设备的影响,可完全按照对磁场屏蔽的方法来加工屏蔽罩,然后将整个屏蔽罩与系统的机壳和地连接为一体,就能对电磁场进行有效的屏蔽。

  2)所谓接地,就是在两点间建立传导通路,以便将电子设备或元器件连接到某些叫作“地”的参考点上。接地是开关电源设备抑制电磁干扰的重要方法,电源某些部分与大地相连可以起到抑制干扰的作用。在电路系统设计中应遵循“一点接地”的原则,如果形成多点接地,会出现闭合的接地环路,当磁力线穿过该环路时将产生磁感应噪声。实际上很难实现“一点接地”,因此,为降低接地阻抗,消除分布电容的影响而采取平面式或多点接地,利用一个导电平面作为参考地,需要接地的各部分就近接到该参考地上。为进一步减小接地回路的压降,可用旁路电容减少返回电流的幅值。在低频和高频共存的电路系统中,应分别将低频电路、高频电路、功率电路的地线单独连接后,再连接到公共参考点上。

  3)滤波是抑制传导干扰的有效方法,在设备或系统的电磁兼容设计中具有极其重要的作用。EMI滤波器作为抑制电源线传导干扰的重要单元,可以抑制来自电网的干扰对电源本身的侵害,也可以抑制由开关电源产生并向电网反馈的干扰。在滤波电路中,还采用很多专用的滤波元件,如穿心电容器、三端电容器、铁氧体磁环,它们能够改善电路的滤波特性。恰当地设计或选择滤波器,并正确地安装和使用滤波器,是抗干扰技术的重要组成部分。

  选择滤波器时要注意以下几点:

  (1)明确工作频率和所要抑制的干扰频率,如两者非常接近,则需要应用频率特性非常陡峭的滤波器,才能把两种频率分开;
  (2)保证滤波器在高压情况下能够可靠地工作;
  (3)滤波器连续通以 大额定电流时,其温升要低,以保证在该额定电流连续工作时,不破坏滤波
器中元件的工作性能;
  (4)为使工作时的滤波器频率特性与设计值相符合,要求与它连接的信号源阻抗和负载阻抗的数值等于设计时的规定值:
  (5)滤波器必须具有屏蔽结构,屏蔽箱盖和本体要有良好的电接触,滤波器的电容引线应尽量短, 好选用短引线低电感的穿心电容;
  (6)要有较高的工作可靠性,因为作防护电磁干扰用的滤波器,其故障往往比其他元器件的故障更难找。

  安装滤波器时应注意以下几点:

  (1)电源线路滤波器应安装在离设备电源人口尽量靠近的地方,不要让未经过滤波器的电源线在设备框内迂回;

  (2)滤波器中的电容器引线应尽可能短,以免因引线感抗和容抗在较低频率上谐振;

  (3)滤波器的接地导线上有很大的短路电流通过,会引起附加的电磁辐射,故应对滤波器元件本身进行良好的屏蔽和接地处理;

  (4)滤波器的输人和输出线不能交叉,否则会因滤波器的输入和输出电容耦合通路引起串扰,从而降低滤波特性,通常的办法是输入和输出端之间加隔板或屏蔽层。

  4 结语

  开关电源产生电磁干扰的因素还有很多,抑制电磁干扰还有大量的工作要做。全面抑制开关电源的各种噪声将使开关电源更加安全可靠地运行。

您当前的位置:湖南阳光电子技术学校 -> 技术园地 -> 电子基础知识 -> 文章内容

作者:佚名  来源:不详  发布时间:2009-6-14 11:24:47  发布人:cswok

[] [返回上一页] [打 印] [收 藏]
上一篇文章:半导体型号命名方法

栏目导航

· 电工焊工园地 · 电视维修园地
· 手机维修园地 · 空调维修园地
· 冰箱维修园地 · 液晶电视维修
· 网络工程园地 · 显示器维修园地
· 笔记本园地 · 数码产品维修园地
· 音响维修园地 · 电子基础知识
· 电脑维修天地 · 综合维修园地

热门文章

· 入学须知
· 2009年收费标准
· 家电维修培训
· 彩显中易损大功率三..
· 电工培训
· [组图] 学生生活介绍..
· [图文] 就业安置流程..
· 湖南阳光电子技术学..
· [图文] 学费是多少,..
· [组图] 来校路线图

推荐图文

首页 阳光概况 技术专业 教学管理 就业导航 成功学子 技术园地 招生资讯 精锐师资 综合讯息

友情连接 - 网站地图 - 学生档案
网站:
http://www.hnygpx.net   报名电话:0731 - 85579057,  0731 - 85569651
报名信箱:
yp5579@263.net       咨询QQ: 361928696,  873219118 
校址:湖南省长沙市雨花区车站南路红花坡路口(红花坡路176号)