时钟脉冲是数字系统中一个非常重要的因素。形成脉冲的电路是利用惰性元件(电容C或电感L)的充放电现象。脉冲电路是由两部分组成:惰性电路和开关。开关的作用是破坏稳态,使电路出现暂态
我们这一章主要是学习由555定时电路所构成的脉冲电路。
我们在学习时把这一章的内容分为三组,它们分别是:
§1. 555定时电路
§2. 单稳态电路
§3. 多谐振荡器和施密特电路
§8、1 555定时电路
555定时电路的应用十分广泛,它由TTL集成定时电路和CMOS集成定时电路,这二者功能完全相同,不同之处是:TTL集成定时电路的驱动能力比CMOS集成定时电路大.
一:555定时电路的组成
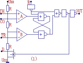
555定时电路是由三个5千欧电阻组成分压器、两个高精度电压比较器、一个基本R-S触发器、一个作
为放电通路的管子及输出驱动电路组成。它的逻辑电路图为:如图(1)所示;它的逻辑符号为:如图(2)所示.

功能描述:(功能表如表3所示)

当输入端R为低电平时,不管别的输入端为何种情况,输出为低电平,CMOS管工作。
当引脚6的输入电平大于2/3UDD并且引脚2的输入电平大于1/3UDD,输出为低电平,CMOS管工作
当引脚6的电平小于2/3UDD并且引脚2的输入电平大于1/3UDD,输出为原状态.
当引脚2的电平小于1/3UDD,电路输出为高电平,NMOS管关断.
例1.555集成电路,改变电压控制端(引脚5)的电压可改变( )
A.高触发端,低触发端的电平
B.555定时电路的高低电平
C.开关放电管的开关电平
D.置"0"端R的电平
答案为: A
例2.555定时电路R端的作用是什麽?
答:它的作用是:复"0".不管555定时电路是何种状态,只要R输入为低电平,输出即为低电平;只有它输入为高电平时定时电路才工作。
[1] [2] [3] 下一页