【例1】 LG 1780Q液晶显示器,无显示。
分析与检修:开机后观察背光灯已经点亮,但开机接人信号却无图像和OSD显示,由此判断应为主板未给显示屏信号引起。测量驱动板供电正常,判断驱动板不良,试用一通用驱动板更换,并写人正常的面板驱动程序后,故障排除。
【例2】 AOC LM-500液晶显示器,只要启动或重启计算机,就会出现近似“花屏”的现象,就好像有高频电磁干扰一样,屏幕上的字迹非常模糊且呈锯齿状。当进人Windows系统后,偶尔也会出现这种现象,但持续的时间很短且不太明显,绝大部分时间屏幕显示是正常的。
分析与检修:首先更换了一块显卡,发现故障依旧。接着用一台工作正常的17in CRT纯平显示器做替换排除试验,并没有出现类似故障。
分析原因,可能是因为液晶显示器本身的时钟频率很难与输人模拟信号的时钟频率保持同步所致,特别是在模拟同步信号频率不断变化时,如果液晶显示器的同步电路,或者是与显卡同步信号连接的传输线路出现了短路、接触不良等问题,而不能及时调整跟进以保持必要的同步关系,就会出现启动显示异常,而进人系统后又显示正常的奇怪故障现象。据此,判断故障点很可能是在液晶显示器内部的同步电路,或者是连接接口插针以及传输电缆上。
考虑到液晶显示器内部同步控制电路一般都是设置在一块集成电路的内部,且集成电路损坏的可能性微乎其微。于是,将检查重点放在接口插针、传输电缆以及同步电路的可调整元器件上。
首先将液晶显示器的外壳拆开,露出内部的连接电缆,用数字式**用表的通、断检查蜂鸣挡,逐个检查连接插针与对应线缆的导通情况,没发现任何断路、短路等物理连接性问题;接着沿电缆连接线的走向,找到印制电路板上的输人控制电路单元,发现在14脚封装的集成电路块边上安装有两个微型半可调电位器,一个在印制电路板上标注为WR*,另一个则为WR1201。
根据以往维修CRT显示器的经验初步判断,这两个微型半可调电位器,很可能就是用于同步微调的,不过到底哪一个有问题呢?为了稳妥以及减少拆卸液晶显示器外壳的次数,用无水酒精将两个半可调电位器全部清洗、擦拭一遍。待酒精全部挥发后,将液晶显示器外壳复原后通电试机,发现虽然故障有所减轻,但连续几次开机过程中,故障还会有所反复。只好再一次拆开液晶显示器的外壳,用一把微型十字螺丝刀将WR*顺时针调整少许,接着复原外壳并再次通电测试,液晶显示器显示正常,至此,故障排除。
少许调整后虽然可以使液晶显示器暂时恢复正常工作,但随着使用时间的延长,故障很有可能还会反复。因此,根本的解决办法还是更换一个半可调电位器。
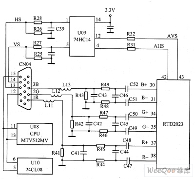
【例3】 一台AOC 17in液晶显示器,开机后黑屏,指示灯为橙色,其他没有任何反应。
分析与检修:根据故障现象,怀疑信号识别电路有问题,该机的行场同步输人信号电路如图所示。首先检查了数据线和接口、接头等部位,没发现问题。按照图中检查了行场同步信号传输通道上的相关阻容元件,也都正常。怀疑U09有问题,测量其供电端14脚电压为3.3V,正常,因此怀疑U09损坏。更换一只六反相施密特触发器74HC14后,再次开机观察,故障排除。
U09损坏导致主控芯片收不到主机发来的行场同步信号,所以误判为无信号而保持在节能状态。

图 例3行场同步输入信号电路
【例4】 A0C LM1520液晶显示器,能正常显示,但调节按钮失效,刚开机时也不显示移动的白方块。
分析与检修:检查轻触按钮,有两个失效,更换后故障依旧。换上正常机器上的驱动板,一切正常,故判断为驱动板的问题。检查驱动板没有明显的元器件损坏迹象,分析如果EEPROM存储器损坏,一样会出现这样的故障。于是将正常的驱动板EEPROM存储器里的文件备份出来,拆下故障机的EEPROM存储器,用编程器RF910重新写人正常的驱动程序,开机试验,一切正常,故障排除。
【例5】 某17in液晶显示器,开机白屏。
分析与检修:根据经验,白屏一般是面板没有供电造成的,检查驱动板到面板的排线座,发现没有供电,顺着线路查找到一个跳线帽那里,跳线帽是3脚的,一边是3.3V,另一边是5V,中间到面板的供电,可以肯定这是面板供电的选择跳线帽,跳线帽中间的面板供电脚是和3.3V连接起的,结果是跳线帽接触不良引起面板没有3.3V供电而出现了白屏,清理后重新插好,故障排除。
【例6】 明基FP557液晶显示器,面板按键失控。
分析与检修:经检查,发现面板的轻触开关有一个有漏电现象,更换此轻触开关后,故障爿0除。
【例7】 优派VC710S液晶显示器,通电自动开机,图像中间有“模拟型号”提示菜单,不能消除,按键板所有按键均失灵。
分析与检修:根据故障现象,怀疑按键板按键短路造成,将按键板连线和驱动板断开,开机后菜单消失,证明是按键板故障。更换按键板上的几个按键后,故障排除。
【例8】 一台DELL液晶显示器,能开机,接主机后全屏花屏,但菜单显示正常。这种花屏并非分辨率不够的那种花屏,而很像一种花布的条纹。
分析与检修:打开机壳,测各电压是否正常,当测到3,3V时,发现此电压只有1.25V,断电后测该点对地阻值,发现近似短路,并且很热,此现象很怪,几乎短路还能有1.25V的电压输出。继续追查这条线路, 后发现这个电压是给主控芯片(Sealer)供电的,在芯片周围的一些小滤波电容测量时全是短路,于是怀疑可能芯片内部有短路。焊下芯片再测,小电容两端阻值还是很小,说明芯片没问题,而这些小电容中肯定有一个是短路的,于是一一焊下测量,只焊了几个就找到了,确实是一小滤波电容短路。更换后故障排除。
【例9】 宏基(ACER)FP450液晶显示器,图像彩色不正常(缺红色和蓝色)。
分析与检修:先查看数据线,发现VGA接口线插头后的电缆扭曲较严重,拆机后,用**用表测VGA电缆线,发现1脚(红色)和3脚(蓝色)已不通,更换VGA电缆线后,故障排除。
【例10】 一台宏基ACERˉAL922液晶显示器,使用VGA接口输人信号时出现间歇性黑屏故障。
分析与检修:因为该类机具有DVI和VGA双输入接口,为了迅速判断故障是由于高压电路故障还是由输入信号电路故障造成,首先从显示器的DVI接口输入信号,结果显示正常,证明驱动板、高压电路等没有故障,故障范围缩小到VGA信号输人电路。此电路造成的液晶显示器黑屏故障,多为行场同步脉冲不正常所引起的。因此重点检查该电路,未发现明显损坏的元器件;用双踪示波器同时测量驱动板上的YGA信号输入插座的行场同步脉冲,发现在故障出现时行场同步脉冲减小约二分之一。顺同步脉冲传递电路仔细查找,发现有一小段绿色霉斑隆起,将霉斑清除后,故障消失。分析故障为霉斑处漏电使行场同步脉冲短路所致。
【例11】 TCL 15in液晶显示器,他人修过,不能开机。
分析与检修:首先检查各供电点电压,5V、3.3V等均正常。重写MCU程序后通电可以开机,但是无背光。检查驱动板去高压板插座,发现BL控制信号电路虚焊(其他维修人员焊过),重新焊好后故障排除。